ÔÚÒÆ¶¯»¥ÁªÍøÊ±´ú£¬£¬£¬£¬£¬Î¢ÐÅÒѳÉΪÈËÃǵÄÒ»ÖÖÉúÑÄ·½·¨£¬£¬£¬£¬£¬Î¢ÐŹ«Ö򼁮½Ì¨¸üÊÇÒ»ÖÖ²»¿ÉºöÊÓµÄÔËÓª¹¤¾ß¡£¡£¡£¡£¡£¡£¡£¡£ÔÚÊÜÒßÇéÓ°ÏìÏßÏÂÅàѵÎÞ·¨¿ªÕ¹µÄÌØÊâʱÆÚ£¬£¬£¬£¬£¬VSport - ʤÀûÒòÄú¸ü¾«²ÊѧԺÅàѵӪҵ²¿ÔËÓªµÄÔÚÒÆ¶¯»¥ÁªÍøÊ±´ú£¬£¬£¬£¬£¬Î¢ÐÅÒѳÉΪÈËÃǵÄÒ»ÖÖÉúÑÄ·½·¨£¬£¬£¬£¬£¬Î¢ÐŹ«Ö򼁮½Ì¨¸üÊÇÒ»ÖÖ²»¿ÉºöÊÓµÄÔËÓª¹¤¾ß¡£¡£¡£¡£¡£¡£¡£¡£ÔÚÊÜÒßÇéÓ°ÏìÏßÏÂÅàѵÎÞ·¨¿ªÕ¹µÄÌØÊâʱÆÚ£¬£¬£¬£¬£¬VSport - ʤÀûÒòÄú¸ü¾«²ÊѧԺÅàѵӪҵ²¿ÔËÓªµÄ?¡°VSport - ʤÀûÒòÄú¸ü¾«²ÊѧԺ¡±Î¢ÐŹ«Ö򼁮½Ì¨Ê©Õ¹×ÅÒ»Á¬ÅþÁ¬¿í´ó¿Í»§ÈºÌå¡¢Ðû´«VSport - ʤÀûÒòÄú¸ü¾«²ÊÆ·ÅÆºÍЧÀÍÓû§µÄÖ÷Òª×÷Óᣡ£¡£¡£¡£¡£¡£¡£?????
¡°VSport - ʤÀûÒòÄú¸ü¾«²ÊѧԺ¡±Î¢ÐŹ«ÖÚºÅÉèÖÃÓС°Æ·Åƿγ̡±¡°Åàѵ¶¯Ì¬¡±¡°¹ØÓÚVSport - ʤÀûÒòÄú¸ü¾«²Ê¡±Èý´ó°æ¿é£¬£¬£¬£¬£¬ÏÈÈÝVSport - ʤÀûÒòÄú¸ü¾«²Ê¹«Ë¾¡¢Åàѵ»ùµØºÍÅàѵʦ×ʵÈÇéÐΣ¬£¬£¬£¬£¬ÒÔ¼°¿Î³ÌÇåµ¥¡¢¿ª°à¶¯Ì¬¡¢ÅàѵÐÂÎŵÈÄÚÈÝ£¬£¬£¬£¬£¬½ÓÄÉÎÄ×Ö¡¢Í¼Æ¬¡¢ÊÓÆµµÈ·½·¨£¬£¬£¬£¬£¬ÈÃÓû§Àû±ã¿ì½ÝµØÍ¨¹ýÊÖ»úÏàʶµ½Ïà¹ØÐÅÏ¢¡£¡£¡£¡£¡£¡£¡£¡£

????
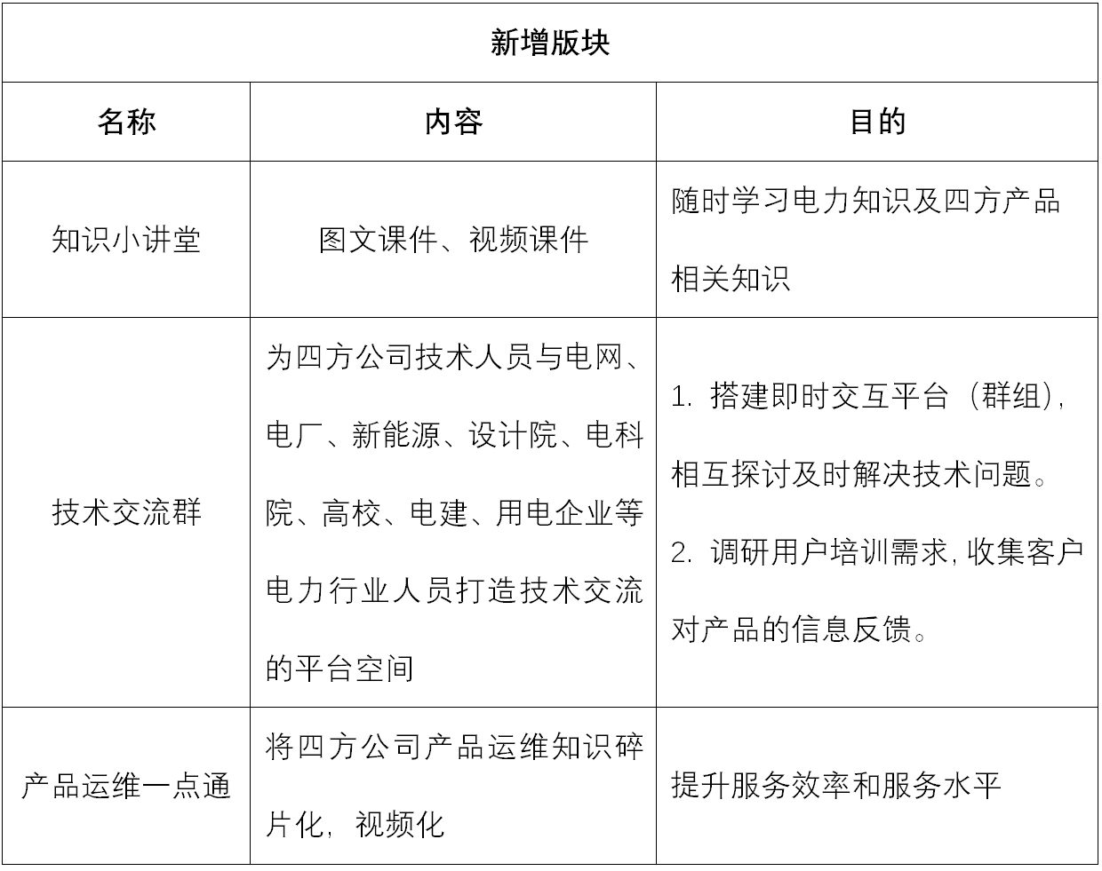
ΪÁ˸üºÃµØÖª×ãÓû§µÄÐèÇ󣬣¬£¬£¬£¬¸üºÃµØÐ§ÀÍÓû§£¬£¬£¬£¬£¬Ìá¸ß¹«ÖÚºÅÎüÒýÁ¦£¬£¬£¬£¬£¬ ÅàѵӪҵ²¿ÍŶÓһֱʵÑéÓÅ»¯¡°VSport - ʤÀûÒòÄú¸ü¾«²ÊѧԺ¡±Î¢ÐŹ«ÖÚºÅÄÚÈÝ£¬£¬£¬£¬£¬½üÆÚÓÖÊ¢´óÍÆ³öÁË¡°ÖªÊ¶Ð¡¿ÎÌᱡ°ÊÖÒÕ½»Á÷Ⱥ¡±¡°²úÆ·ÔËάһµãͨ¡±µÈȫеİå¿é¡£¡£¡£¡£¡£¡£¡£¡£Ëæ×Åаæ¿éµÄÍÆ³ö£¬£¬£¬£¬£¬¡°VSport - ʤÀûÒòÄú¸ü¾«²ÊѧԺ¡±Î¢ÐŹ«Öںʨע¶ÈÒ»Á¬ÉÏÉý£¬£¬£¬£¬£¬»îÔ¾¶ÈÒ»Ö±Ìá¸ß£¬£¬£¬£¬£¬ÏÖÔÚ¹«ÖںʨעÁ¿ÒÑÁè¼ÝΪÁ˸üºÃµØÖª×ãÓû§µÄÐèÇ󣬣¬£¬£¬£¬¸üºÃµØÐ§ÀÍÓû§£¬£¬£¬£¬£¬Ìá¸ß¹«ÖÚºÅÎüÒýÁ¦£¬£¬£¬£¬£¬ ÅàѵӪҵ²¿ÍŶÓһֱʵÑéÓÅ»¯¡°VSport - ʤÀûÒòÄú¸ü¾«²ÊѧԺ¡±Î¢ÐŹ«ÖÚºÅÄÚÈÝ£¬£¬£¬£¬£¬½üÆÚÓÖÊ¢´óÍÆ³öÁË¡°ÖªÊ¶Ð¡¿ÎÌᱡ°ÊÖÒÕ½»Á÷Ⱥ¡±¡°²úÆ·ÔËάһµãͨ¡±µÈȫеİå¿é¡£¡£¡£¡£¡£¡£¡£¡£Ëæ×Åаæ¿éµÄÍÆ³ö£¬£¬£¬£¬£¬¡°VSport - ʤÀûÒòÄú¸ü¾«²ÊѧԺ¡±Î¢ÐŹ«Öںʨע¶ÈÒ»Á¬ÉÏÉý£¬£¬£¬£¬£¬»îÔ¾¶ÈÒ»Ö±Ìá¸ß£¬£¬£¬£¬£¬ÏÖÔÚ¹«ÖںʨעÁ¿ÒÑÁè¼Ý7000¡£¡£¡£¡£¡£¡£¡£¡£

ÔõÑù¹Ø×¢ÎÒÃÇÄØ£¿£¿£¿£¿£¿£¿Î¢ÐÅÖÐËÑË÷¡°VSport - ʤÀûÒòÄú¸ü¾«²ÊѧԺ¡±£¬£¬£¬£¬£¬»òɨÃè¡°VSport - ʤÀûÒòÄú¸ü¾«²ÊѧԺ¡±¶þάÂë¼´¿É¹Ø×¢¡£¡£¡£¡£¡£¡£¡£¡£

¾©¹«Íø°²±¸11010802038367ºÅ